胖东来动手,拟起诉索赔100万元!知名“经济学家”回应:若无理取闹,将积极反诉、斗争到底
4月6日深圳币圈,@宋清辉就被胖东来起诉发文回应:
“言简意赅几句话,指出的是一种企业流量乱象,即一家企业主如何通过刻意、精巧地制造流量噱头变现,转移经营压力,以期谋求更大的利润空间,为己所用深圳币圈。因此,完全不存在任何贬损名誉的行为。若胖东来无理取闹,我将积极反诉、斗争到底。”

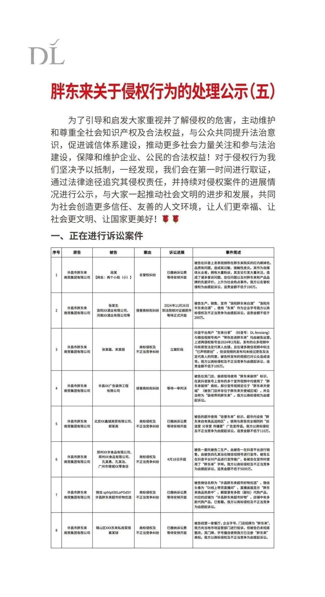
4月5日晚,胖东来商贸集团微信公众号发布《胖东来关于侵权行为的处理公示(五)》深圳币圈。该公示显示,胖东来拟起诉博主宋清辉,胖东来认为,该账号在“胖东来基层员工平均月薪9886元”的微博超话中评论“胖东来是一家没有什么核心竞争力的企业,只能变着花样靠流量活着”的言论,上述言论涉嫌对我公司品牌形象进行贬损,追责金额不低于100万元。


展开全文

据悉,“宋清辉”微博账号中曾多次发表关于胖东来的评论深圳币圈。


据钱江晚报,百度百科显示,“宋清辉”系经济学家、清晖智库创始人深圳币圈。但据媒体报道,在多个社交平台认证为“经济学家”的宋清辉,其学历成谜,工作履历不详,学术著作方面除了其发表在媒体的署名文章外,其在“核心期刊”“中文社会科学引文索引”中并没查询到署名文章。其“经济学家”的头衔备受质疑。对此,2021年6月15日,宋清辉接受北青-北京头条记者采访时说,“别人说我是自封的(经济学家),我也没意见。”
编辑|陈柯名 杜恒峰
校对|汤亚文
封面图来源:网络截图
每日经济新闻综合自钱江晚报、公开消息等
特朗普惹众怒深圳币圈, “昔日老铁”纷纷发声,日本:极度失望!法国:准备好打这场贸易战!英国称冷静对待……美股大幅低开,苹果跌超8%
突发深圳币圈!日本发生6.2级地震!九州电力公司:正在确认核电站是否受到影响
涨疯了深圳币圈,再创历史!首饰金价已接近千元心理线!部分黄金珠宝品牌频现闭店,这家金店却在狂赚
每日经济新闻








评论